
普悠瑪翻車,究竟是設施還是人為釀禍,付出代價的,永遠是無辜、渾然未知的民眾。此刻追究的不是前朝、後朝之咎,而是事實的真相。
文/放言編輯部資深編輯 黨一馨
普悠瑪翻覆釀18死,究為設施或人為釀禍,魔鬼藏在細節中。一紙前總統馬英九任內外長楊進添發函公文啟人疑竇,馬英九與日本住友商事株式會社社長岡素之會面,談及在台擴大投資擴廠組裝生產傾斜式電聯車案表:「樂意支持」,隨後台鐵局放寬標案標準、政府大量採購普悠瑪。
日商社長岡素之望馬英九鼎力支持普悠瑪
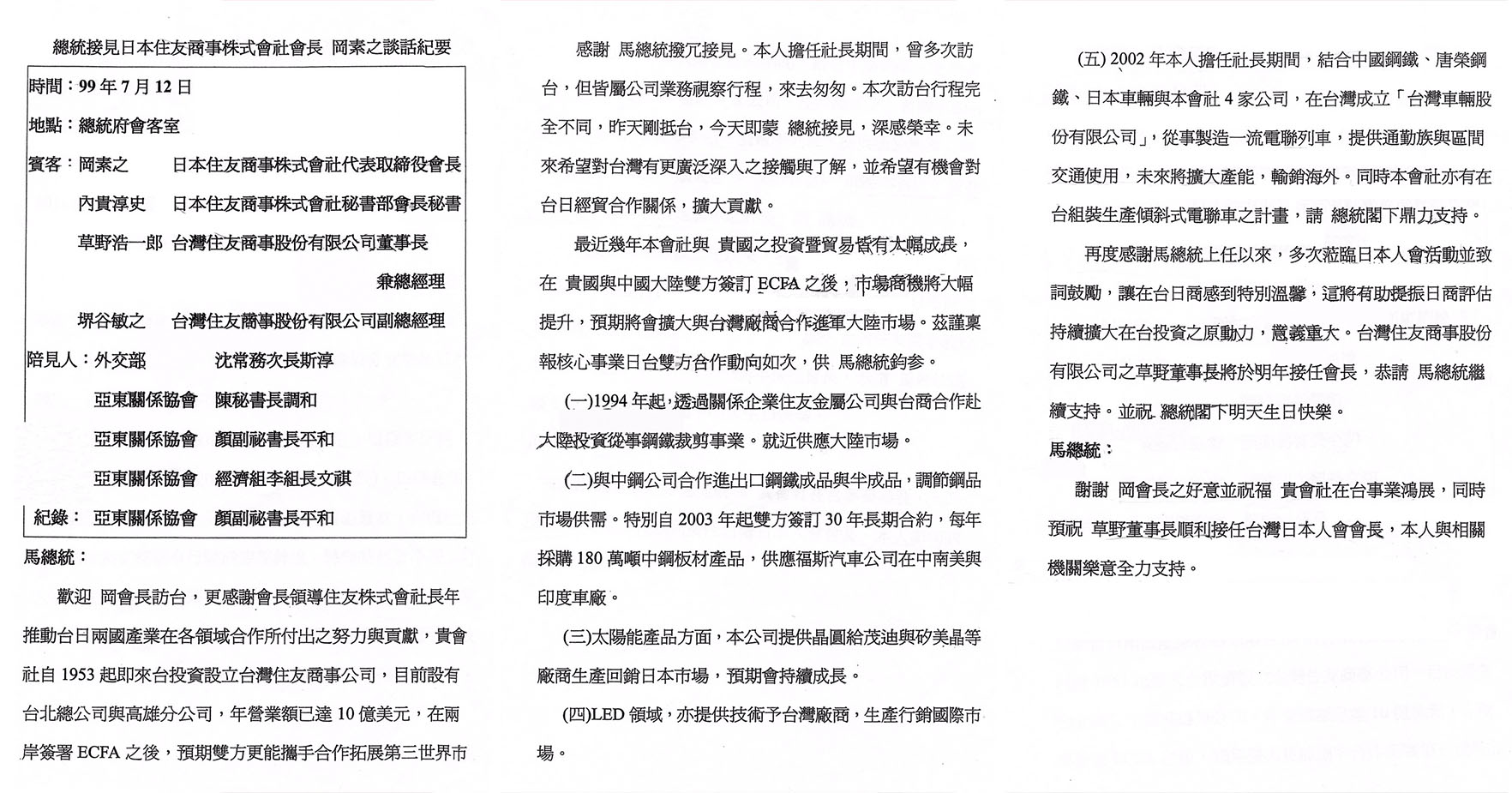
時間拉回民國99年7月12日,當時日本住友商事株式會社社長岡素之等四人於總統府會客室「晉見」時任總統馬英九,陪見人還有時任外交部常務次長沈斯淳。
首先,岡素之感謝馬總統撥冗接見,談話中共提及五份議案,而「在台組裝生產傾斜式電聯車之計畫」便為其一,岡素之望馬英九鼎力支持:「2002 年本人擔任社長期間,結合中國鋼鐵、唐榮鋼鐵、日本車輛與本會社4 家公司,在台灣成立『台灣車輛股份有限公司』,從事製造一流電聯列車,提供通勤族與區間交通使用,未來將擴大產能,輸銷海外。同時本會社已有在台組裝生產傾斜式電聯車之計畫,請 總統閣下鼎力支持。」
會面後半年不到馬政府大量採購普悠瑪
岡素之談話中並強調:「再度感謝馬總統上任以來,多次蒞臨日本人會活動並致詞鼓勵,讓在台日商感到特別溫馨,這將有助提振日商評估持續擴大在台投資之原動力,意義重大。台灣住友商社股份有限公司之草野董事長,將於明年接任會長,恭請 馬總統繼續支持。」
談話最後,馬英九看似也給了篤定回應:「謝謝岡會長之好意並祝福 貴會社在台事業鴻展,同時預祝 草野董事長順利接任台灣日本人會會長,本人與相關機關樂意支持。」

(圖片:前總統馬英九與岡素之會面談話紀要。)
這段對話看似風平浪靜,比照前後脈絡,民進黨副秘書長徐佳青指出,2010年台鐵其實仍希望繼續採購太魯閣號,但太魯閣廠商的價格很硬拉不下來。而當時就連藍委廖國棟都說普悠瑪坐起來不及太魯閣號平穩,太魯閣號在速度上、轉彎上都不會像普悠瑪號搖晃。
而上述馬英九與岡素之的會面,就發生在此「卡關」之際,會面後不到半年標案就通過了,當時的馬政府也大量採購普悠瑪。
談話會由外長楊進添出公文台鐵局極不尋常
其實這份公文本身就十分不尋常,當天談話是總統談話會,談話會的會議紀錄不是公文書,通常只由都是由府方或幕僚作業留存。但後來這份談話會議紀錄,由時任外交部長楊進添出公文給交通部及台鐵局,台鐵局遂於一個月後將標案放寬,由原招標規格0.3公尺/每秒平方,放寬為0.8公尺/每秒平方。綠委段宜康便曾質疑,批普悠瑪根本是假的「傾斜式列車」, 住友和日本車輛就靠這個修改過的規格得標,賺得暴利。段宜康在立法院對普悠瑪相關議題的公開質詢高達4次。
普悠瑪翻車,究竟是設施還是人為釀禍,付出代價的,永遠是無辜、渾然未知的民眾。此刻追究的不是前朝、後朝之咎,而是事實的真相。
(顯圖、資料來源:爆料讀者提供)










