
現在蔡英文總統推動的再生能源計畫、提升火力發電廠效率、推動電網升級成智慧電網等,這些都是台灣一路走來的既定能源政策方向,2010年就有了。在整個菜單裡面,就只有把核四蓋完、舊核能電廠延長使用這一項,是與前朝不同的,但這是蔡英文當選政見之一。因此,把核電項目排除,加強、加速、加大其他既有項目,如何說是政府能源政策失當?
最近政壇流行三國演義,我也趕一下流行。東漢末年,群雄爭霸中的第一位超級明星,不是劉備、曹操,也不是帥周瑜,或什麼都略懂略懂的諸葛亮,而是袁紹。
用現代的標準來看,袁紹是一個四代公務員家庭的公子哥,爸爸、爺爺、祖父跟其他長輩,不是幹到部長就是院長,家族有錢有勢,還有一種令台灣人感到莫名的熟悉感。
滿手好牌、籌碼又比別人多,袁紹卻還是輸給曹操。袁第一次大敗時,兵力是曹操的三倍,看好度更高,連曹操的手下都偷偷下注賭他贏,所以,後來他就死掉了。袁紹的墓誌銘上寫了四個字:「好謀無決」。
台灣的電力問題是誰搞出來的,一張圖秒懂
哏鋪那麼長,其實就是要說「好謀無決」,好謀無決的意思是說:開會很多、筆記很多,但真正做到的沒有。所以一手好牌,卻把家產輸光光,有沒有覺得很熟悉?
到底誰好謀無決,讓數字跟圖來告訴你。下圖是從民國80年(1991年)到105年(2016年),台灣的【電力及燃氣供應業】固定資本形成毛額資料,也就是台灣的電力投資長期趨勢。

(電力及燃氣供應業固定資本毛額形成趨勢圖;資料來源:主計處;繪圖:作者)
可以看得出來,正常的情況下,台灣的電力投資,會佔全國投資比例約4%到5%左右。從李登輝時代到陳水扁時代都是這樣。
電力投資,單就金額來看,陳水扁卸任的2008年是1612億元,創下歷史新高投資金額。馬英九接手後,金額則快速遞減,在2016年馬卸任那年,金額更低於1000億,是22年最低,連1995年的水準都不到。而這些數字還是沒把物價因素考慮進去的數字。
從佔全國固定資本投資金額的百分比來看,馬英九在2016年卸任以前的六年是歷史最低投資比例,全部都3%左右,在2016年甚至來到2.78%。說的不客氣一點,馬還沒連任,就開始擺爛台灣的電力投資。
馬政府有國會有四分之三的絕對優勢,中央政府每年有1.7兆到1.9兆的預算可花,馬的每年舉債平均金額為2100億,更是超越李、陳執政時期。從這個觀點來看,馬對於電力投資是相當小氣的,所以,台灣現在的電力問題是誰惹出來的,無庸置疑。
為什麼說馬政府好謀無決?
台灣的能源政策,具有高度的延續性,從來沒有搖擺不定過。經濟部、台電與能源局在規劃電力政策時,都是以十年以上的時間位單位在計畫的。台電是公務體系中,計畫做得很周延的優秀單位之一。台電自己有研究所會做長期研究,而且還會發包研究案出去,平衡內部觀點。
從政策來看,經濟部、台電與能源局是一個好的幕僚單位,但壞就壞在決策者沒辦法下定決心執行到底。舉例來說,原本在2010年開始,台電就針對電網升級成智慧電網、全台用戶升級智慧電錶,然後跟低碳、綠能應用、再生能源結合等,有一個完整的規劃,且計畫時間跨到2020年。該計畫名稱是【國家節能減碳總計畫】。
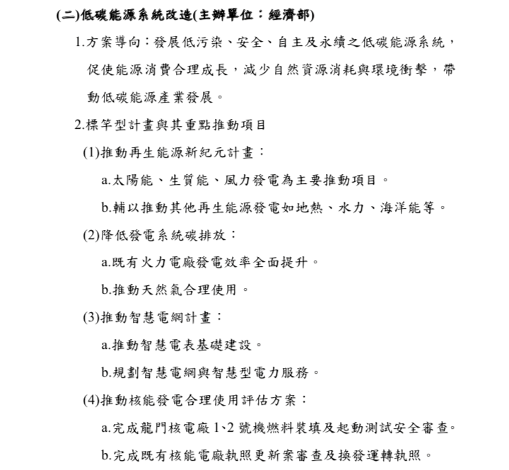
經濟部在這個計畫中,對能源規劃的主要標竿項目,就是【低碳能源系統改造】(計畫書第7頁),截圖如下,

簡單來說,台灣未來推動能源政策的四大主軸:
(1)推動再生能源;
(2)提升火力發電廠效率;
(3)推動電網升級成智慧電網;
(4)以及核四運轉及舊核電廠續命。
這四大主軸,在2010年就已經確定,但是,馬政府卻整個只偏向第四個選項:核電。因為,當時核四快蓋好了,舊核電廠續命,也是行政程序又不太花錢,而用過的燃料棒處置,也是就地取材混多久算多久。所以,才會出現電力投資創下史上連續六年新低的結果。
再舉個例子,台灣的智慧電表化工程,對於工業大戶約2萬多戶,台電已經在2015年建置完畢,這些金額相對較少,所以執行的快。所幸也因為這樣,現在可以靠對工業大戶電力調配,來管理供電問題。
然而,對於未來發展分散式能源供應、家庭智慧節電與儲電、電動車電池儲能管理等,這些重要的硬體建設,亦即完成所有一般用戶的智慧電表設置(Advanced Metering Infrastructure,AMI),以台灣來說大約600萬戶,預估要花960億元,分十到十二年完成,也就是說一年花不到100億元。這麼重要、長遠規劃的建設,馬政府也是懸而不決,不想花錢。再跟2009年的消費券的政策來比,一年就花掉858億元,卻達不到預定的經濟刺激效果,更凸顯馬政府對能源政策的無決、無能。
總結:台灣的能源政策本就有既定方向,要的是執行到底的決心
現在蔡英文總統推動的再生能源計畫、提升火力發電廠效率、推動電網升級成智慧電網等,這些都是台灣一路走來的既定能源政策方向,2010年就有了。在整個菜單裡面,就只有把核四蓋完、舊核能電廠延長使用這一項,是與前朝不同的,但這是蔡英文當選政見之一。因此,把核電項目排除,加強、加速、加大其他既有項目,如何說是政府能源政策失當?
數字會說話,凡走過必留下痕跡,而有些人走過會留下廢墟。台灣的能源政策,不只是供電穩定這麼簡單的規劃而已,從經濟部與台電的方案裡面,早在2010年,就可以看出未來連結綠能產業、綠能產品、儲能乃至於全電動車化的遠景,只是執行的人無能罷了。這也是逼得現在的政府,要加緊腳步往前衝的原因,因為,過去的傷害已經不可逆,現在只有執行計畫到底,台灣的電力以及能源與周邊新興產業,才有可能升級。也唯有這樣,才能把台灣產業帶進全球新世代能源的商機裡,讓整個台灣產業重新出發。
(合成示意圖製作-放言視覺設計部蘇佳恬、鄭羽彤)










